Essa é uma revisão anterior do documento!
Tabela de conteúdos
Guia Geral de Processos de Negócios - GSANEOS
Introdução ao Guia Geral de Processos
|
Para que as implantações do Sistema Integrado de Gestão de Serviços de Saneamento (GSAN) sejam cada vez mais eficientes e eficazes, é necessário que o conhecimento de todas as funcionalidades oferecidas pela ferramenta esteja disponível de uma maneira geral, em uma abordagem de processos de negócios. |
|
A eficiência e a eficácia dos processos nas organizações têm como premissa o fácil acesso ao conhecimento dos seus requisitos, processos, subprocessos e configurações essenciais. Nesse contexto, este Guia Geral de Processos abordará as etapas de gestão do GSANEOS. Partiremos de uma visão macro de modelagem de processos com vista ao alcance de resultados. |
|
Estimamos que esses resultados alcançados sejam um conhecimento macro das normas e dos conhecimentos mediante os quais um processo é realizado no GSAN; um conhecimento geral do processo, capaz de identificar suas sequências no fluxo do GSAN, bem como os cadastros e as configurações que influenciam cada etapa, além de um conhecimento geral da entrada e saída de cada processo, e sua dependência ou relacionamento com outros processos do GSAN. |
O que é um processo de negócio?
|
É um conjunto de atividades realizadas em uma sequência específica. Tem como objetivo viabilizar a produção de um bem ou serviço que agregue valor ao cliente. Além disso, um conjunto de processos de negócio representa de que modo a empresa funciona e produz seus resultados. Nesse sentido, nosso Guia Geral de Processos apresenta uma visão orientada a processos, direcionada à realidade externa e apresentando uma visão geral de todas as partes da empresa, com fins de atender às necessidades do cliente. É uma visão funcional orientada a atividades colaborativas, mas sem a necessidade de interação de todas as partes relacionadas à atividade. |
Organização do Guia Geral de Processos
|
O GSAN foi desenvolvido com o objetivo de gerenciar operações comerciais de empresas de distribuição de água e saneamento. É dividido em treze módulos de funcionalidades: Contábil, Cadastro, Cobrança, Atendimento ao Público, Arrecadação, Faturamento, Financeiro, Relatórios, Micromedição, Segurança, Batch, Operacional, Mobile e Gerencial. Nossos guias gerais de processos contêm a descrição das seis principais macrofunções do GSAN: Contábil, Arrecadação, Micromedição, Faturamento, Cobrança, Atendimento ao Público e Mobile, cada qual com um guia específico. Assim, cada guia geral de processos descreve um único fluxo de funcionalidades conforme as seguintes etapas: apresentação dos conceitos, cadastros básicos, parâmetros, modelagem do processo (que é a exibição do mapa do processo) e seu descritivo (ou detalhamento do mapa do processo através da descrição do fluxo visualizado). O descritivo deve conter quais ações são automatizadas no GSAN e quais são executadas manualmente. Outros itens podem ser adicionados sempre que a execução do processo e suas configurações necessitarem. Neste guia é abordado o módulo: GSANEOS separado do módulo de Mobilidade por se tratar de um processo à parte. |
Metodologia dos modelos de processo
|
A metodologia adotada para a modelagem dos processos do guia geral de processos é a Business Process Management (BPM). O BPM é uma abordagem disciplinar que identifica, desenha, executa, documenta, mede, monitora, controla e otimiza processos de negócio, sejam eles automatizados ou não. A meta é alcançar resultados consistentes, alinhados aos objetivos estratégicos da organização. |
Notação padrão utilizada neste módulo
|
Notação é uma representação gráfica das etapas de trabalho de um processo. A notação padrão que adotaremos é a Business Process Modeling Notation (BPMN), uma linguagem padrão internacional utilizada para o mapeamento de processos, na intenção de facilitar seu entendimento geral por meio de uma comunicação visual acessível a qualquer pessoa. A intenção é diminuir as lacunas entre a instituição dos processos de negócio e sua implementação, permitindo que processos sejam executados sem abstrações que gerem múltiplas interpretações sobre seu funcionamento. No módulo de GSANEOS, utilizaremos a notação a seguir: |
| Símbolo | Elemento | Descrição |
|---|---|---|
![]() | Evento. | Evento que ocorre, dando início ao processo. |
![]() | Evento. | Evento intermediário, indicando uma etapa que ocorre durante o processo e que pode afetar seu fluxo. |
![]() | Atividade. | Passo do processo. |
![]() | Conexão sequencial. | Identifica a ordem em que as atividades do fluxo serão executadas. |
![]() | Conexão sequencial. | Identifica uma segunda atividade, acionada por uma atividade principal dentro do fluxo. |
![]() | Artefato. | Elemento que produz mais informações sobre o processo, não necessariamente estando associado ao fluxo principal. Exemplo: um documento produzido em determinada etapa do processo. |
![]() | Decisão. | Indica o controle dos pontos de convergência e divergência no fluxo, indicando duas ou mais direções possíveis. |
![]() | Evento. | Evento que finaliza o processo. |
GSANEOS
|
O GSANEOS é o módulo para Acompanhamento de Ordens de Serviço de Cobrança, desenvolvido para equipamento Smartphone, que alimenta (e é alimentado) com dados do movimento das ordens de serviço a partir do sistema GSAN Web, visando à atualização das bases de dados do GSAN. O módulo ANDROID, denominado de GSANEOS, foi desenvolvido para ser executado em dispositivos móveis, visando ao acompanhamento da execução das ordens de serviços de cobrança, com tipos de serviços tais como: Corte, Visita e Fiscalização. O sistema GSAN Web está apto a gerar e transmitir o movimento das ordens de serviço correspondentes para o dispositivo móvel cadastrado no ambiente do banco de dados relacional, permitindo à equipe de campo efetuar o acompanhamento e o registro da execução, retornando ao GSAN Web o resultado da execução das respectivas ordens de serviço, para que sejam efetuadas as atualizações cabíveis nas bases de dados corporativas. |
Modelo Macro do Processo
|
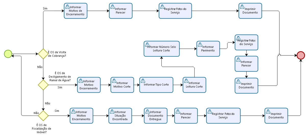
Na imagem abaixo, apresentamos uma visão geral para facilitar o entendimento do processo de acompanhamento de ordens de serviço de cobrança. Clique sobre a imagem para aumentar seu tamanho. |
Descrição do processo
|
Agora vamos detalhar o fluxo das etapas do processo macro visualizado acima, com seus respectivos links na documentação.
|
Subprocesso: Consultar Arquivos Texto Gerados
|
Os passos acima correspondem ao subprocesso que descreve os passos necessários para a consulta dos arquivos texto gerados:
|
Subprocesso: Acompanhar OS no Dispositivo Móvel por Tipo de Serviço
|
E com a descrição do subprocesso de Acompanhar O.S no Dispositivo Móvel por Tipo de Serviço concluímos o Guia Geral de Processos de Negócios - GSANEOS. Para mais detalhes sobre o módulo, clique aqui, ou consulte o Manual do Sistema para Acompanhamento de O.S de Cobrança, completo e disponível AQUI.












visualizado
visualizado
visualizado
visualizado
visualizado 